Фильтр Саллена — Ки
Фильтр Са́ллена — Ки — один из типов активных электронных фильтров 2-го порядка.
Реализуется в виде электронной схемы с двумя резисторами, двумя конденсаторами и активным элементом (например, с операционным усилителем), в совокупности образующих фильтр с передаточной функцией второго порядка. Фильтры более высокого порядка могут быть реализованы включением нескольких фильтров последовательно, причём для реализации фильтра с нечётным порядком в цепочку фильтров включают по крайней мере один фильтр 1-го порядка.
Описываемая схема также известна как VCVS-фильтр (англ. voltage-controlled voltage source) источник напряжения, управляемый напряжением — ИНУН. Иногда её называют «фильтром с многопетлевой обратной связью».
Назван в честь исследователей из Массачусетского технологического института Роя Саллена (англ. Roy Pines Sallen) и Эдвина Ки (англ. Edwin L. Key), предложивших структуру такого фильтра в 1955 году.
Для упрощения формул фильтры, описанные в этой статье, кроме полосового фильтра, имеют коэффициент усиления в полосе пропускания равный единице (0 дБ). Реальные фильтры Саллена — Ки могут иметь произвольный коэффициент усиления, задаваемый резистивным делителем напряжения в отрицательной обратной связи усилительного компонента, например, операционного усилителя (ОУ), как показано в схеме полосового фильтра.
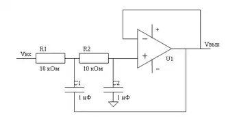
Фильтр нижних частот
Операционный усилитель в данной схеме включён по схеме повторителя напряжения.
В общем случае частота среза и добротность фильтра задаются следующими выражениями:
К примеру, представленная на рисунке схема с указанными номиналами компонентов имеет частоту среза 15,9 кГц и добротность 0,5.
Передаточная функция фильтра:
- где — оператор Лапласа.
При формальной замене получаем комплексную передаточную характеристику в виде:
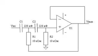
Фильтр верхних частот
Вариант фильтра верхних частот с частотой среза в 72 Гц и добротностью 0,5.
Соответствующие выражение для частоты среза:
и добротности:
- ,
где
- .
Полосовой фильтр
Резонансная частота:
Делитель напряжений в обратной связи задаёт коэффициент передачи фильтра на резонансной частоте. ОУ включён по схеме неинвертирующего усилителя и его собственный коэффициент усиления выражается:
- ,
и усиление этого полосового фильтра на резонансной частоте:
- .
Важно заметить, что коэффициент не должен превышать 3, в противном случае фильтр потеряет устойчивость и будет генерировать колебания.
Ограничения
Фильтры со структурой Саллена — Ки порядка более двух неприменимы из-за потери устойчивости[1]. Обойти данное ограничение позволяет последовательное соединение нескольких активных фильтров второго порядка.
Примечания
- ↑ Марше. Ж. Операционные усилители и их применение Пер. с франц., Л. «Энергия», 1974 с. 181.